首页 > 新闻中心 > 房产

国庆“黄金周”南京60家楼盘有优惠

来源: 紫牛新闻

2025-09-30 20:36:00

扬子晚报网9月30日讯(记者 马祚波)国庆“黄金周”期间,是房地产市场的传统销售旺季,记者9月30日从房管部门获悉,南京全市有60家新房项目将在节日期间推出限量特惠房源、专属成交优惠、砸金蛋赢好礼等多重惠民举措,同时,多项购房补助政策也到了收官窗口期,买房人可别错过。

这60家楼盘位于南京全市各个板块,包括江北新区、玄武区、秦淮区、鼓楼区、栖霞区等,房源数量多、覆盖面广、类型丰富,可以全方位满足刚性和改善性的多层次住房需求。以江北新区的通宇尊悦府为例,国庆期间推出了8重好礼优惠,如到访有好礼、抽奖有惊喜、潮玩嘉年华、限时放价礼等,每天将推出一套特价房限时秒杀,成功认购者还可享品牌家电100%中奖。鼓楼区的映象星潮推出团购礼,新客户3人成团的,可享受1%的置业优惠。栖霞区的翡翠天域在国庆期间对所有房源推出额外1%的优惠,成交客户还可领取家电大礼包。此外,多家楼盘还推出中秋月饼DIY、美食集市、非遗文创手工和国风园艺会等活动,溧水区则开展了咪豆音乐节“房产+文旅”推介系列活动。

除了购房优惠,需要提醒买房人的是,部分购房补助也到了收官窗口期。其中,南京市级对所购置新房给予购房合同金额1%的购房补助,总资金1亿元,先到先得,最迟截止日为2025年12月31日;溧水区“人才购、进城购、来溧购、多孩购、组团购、车位购”等补助的时限截止到2025年10月31日,以上两项购房补助政策到期结束后将不再延续,有意向的购房者不妨多加关注。

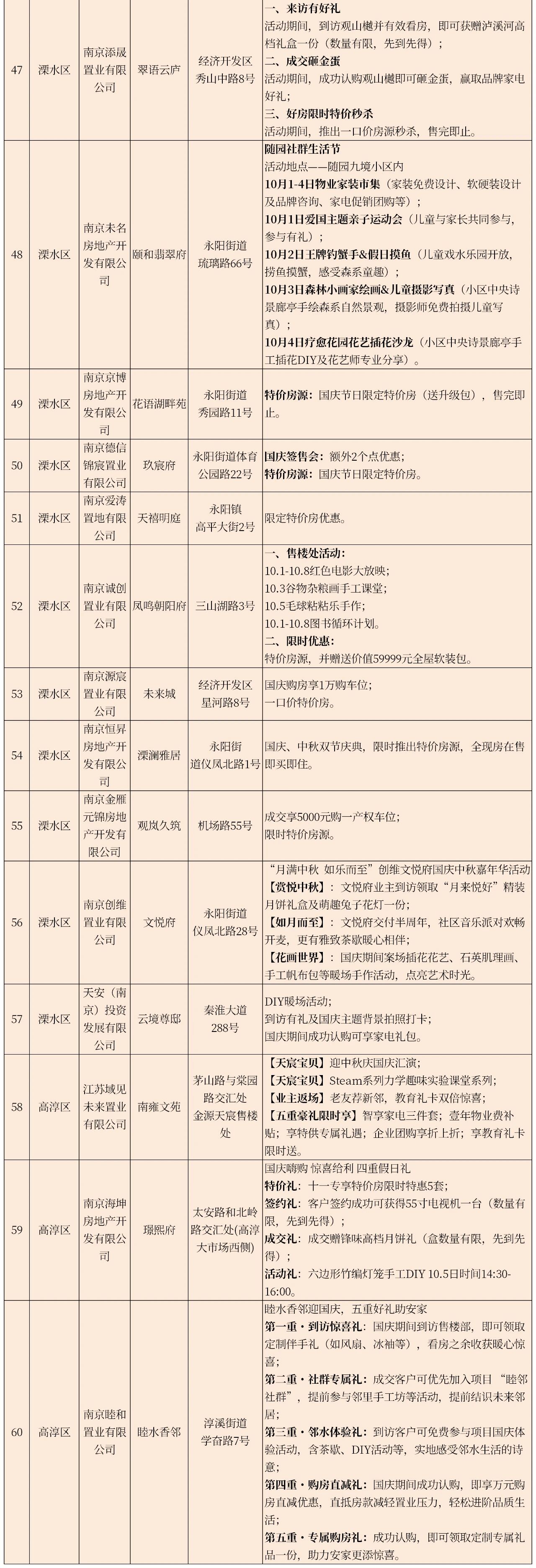
国庆长假南京60家售楼处活动安排

校对 胡妍璐