首页 > 新闻中心 > 财汇

又一位“投研系”高管卸任!易方达基金张清华不再担任副总职务,将专注于投资

来源: 澎湃新闻

2025-09-29 21:30:00

澎湃新闻记者 丁欣晴

易方达基金又一位“投研系”副总卸任。

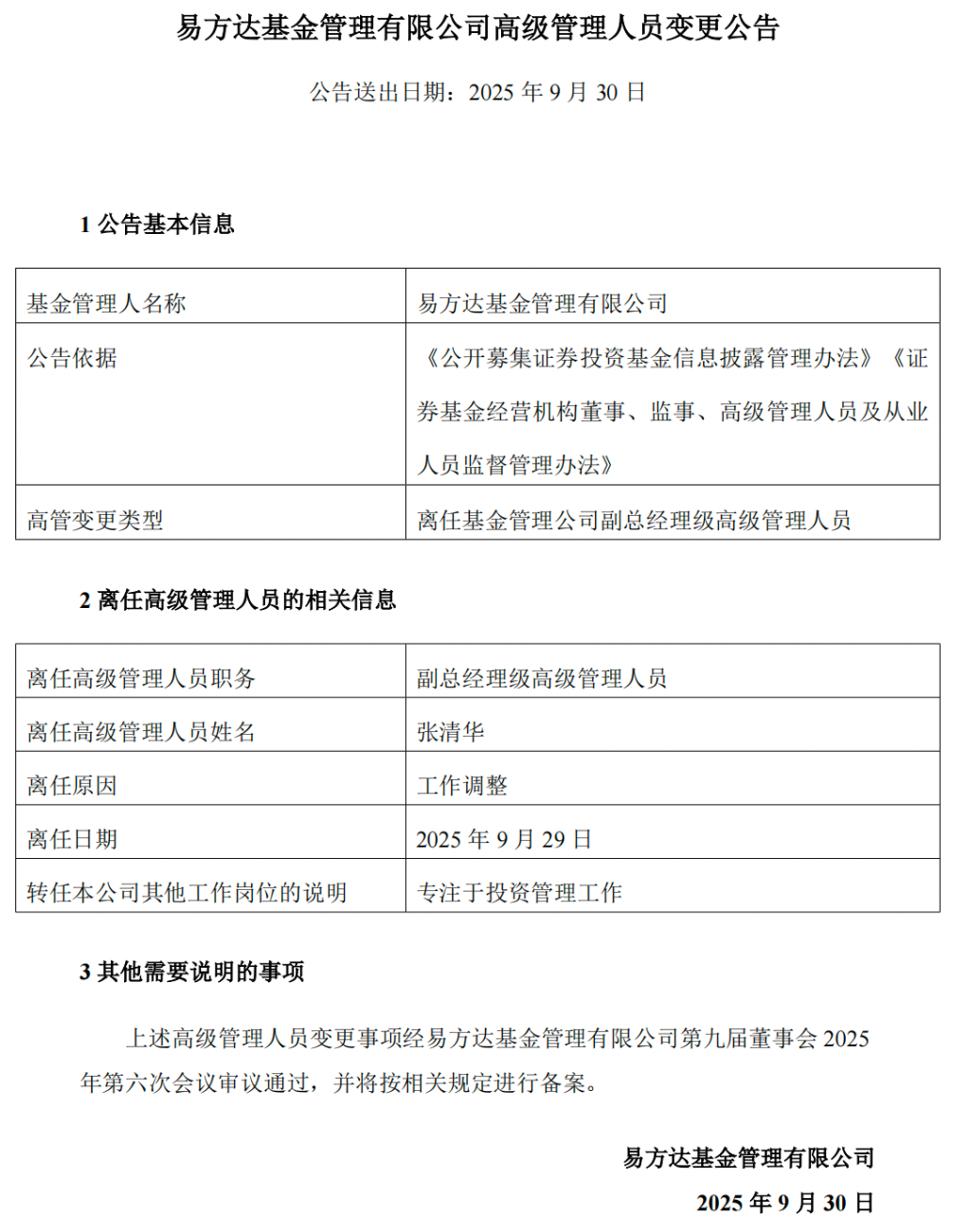
9月29日晚间,易方达基金管理有限公司(简称“易方达基金”)发布公告称,因工作调整,张清华不再担任副总经理级高级管理人员职务,将专注于投资管理工作,离任日期为9月29日。

年初至今,易方达基金“投研系”副总相继退位,此前张坤、陈皓与萧楠均卸任公司高管职务,继续坚守在基金经理岗位。

目前,可查资料显示,胡剑还同时担任易方达基金副总经理职务并管理着7只公募产品。易方达基金另一位“名将”冯波则于9月27日卸任了所有在管产品的基金经理职务,继续担任公司副总。

业内人士认为,“高管级别的基金经理本就是公司的核心投研力量,其专业能力对公司的发展至关重要,如今他们更专注地投入投资研究之中,有助于公司投研能力提升。”

张清华在管基金共7只

9月29日晚间,易方达基金公告称,因工作调整,张清华不再担任副总经理级高级管理人员职务,将专注于投资管理工作,离任日期为2025年9月29日。

公开资料显示,张清华,硕士研究生,具有基金从业资格,拥有近18年证券行业从业经验、超11年投资经验。他曾任晨星资讯(深圳)有限公司数量分析师,中信证券股份有限公司研究员;历任易方达基金投资经理、固定收益基金投资部总经理、混合资产投资部总经理、多资产投资业务总部总经理。

目前,张清华在管7只基金产品,分别是易方达安心回报、易方达裕丰回报债券、易方达丰和债券、易方达安盈回报混合、易方达新收益混合、易方达悦兴一年持有混合、易方达全球配置混合(QDII)。

其中,张清华对于易方达安心回报、易方达裕丰回报、易方达丰和这3只二级债基,以及易方达安盈回报这只偏债混合型基金的在管时间已超5年,且上述基金均为多资产公募基金。

从基金业绩情况来看,易方达安心回报A作为张清华管理时间最长的产品,截至9月26日的任职总回报率为266.78%、年化回报为11.67%,在同类产品中均排名第一。

易方达安盈回报A,自2017年2月成立起即由张清华管理,截至9月26日的任职总回报率为161.78%,年化收益率为11.82%;易方达裕丰回报A,截至9月26日的任职总回报率为150.55%,年化收益率为8.15%;易方达丰和A截至9月26日的任职总回报率为59.05%,年化收益率为5.38%。

在最新披露的二季报中,张清华表示,无论是AI领域的科技突围,还是市场对创新药、新消费领域的关注,都说明经过过去几十年的积累,我们本身的技术水平已经达到了可以跃迁的高度,产业水平有了质变的提高,这可能对产业格局产生深远的影响,也是中长期值得投资布局的方向。整体而言,权益市场在流动性宽松的环境下,市场可能呈易涨难跌的特点。

此外,张清华认为,流动性环境对债券资产整体仍偏有利,但在市场预期较为一致的情况下,市场整体久期和杠杆均处于历史极高水平,这使得市场脆弱性加强。当前收益率逼近年内低点位置,债券资产易受到资金面的短期波动和市场风险偏好阶段性提升的扰动;同时,“反内卷”政策的实施预计将拉动价格指 数回升,这将对债券资产表现形成压制,是未来需要重点关注的风险变量。

“权益四大天王”已有3人卸任副总

回溯2020年至2021年,彼时伴随基金行业“投而优则仕”风潮兴起,张坤、冯波、萧楠、陈皓、张清华、胡剑这6位易方达基金基金经理升任为公司副总经理。其中,张坤、冯波、萧楠、陈皓被并称为易方达“权益四大天王”,张清华、胡剑则更专注于固收领域。

不过,随着资本市场改革举措加快落地,叠加监管部门持续引导公募基金扭转过度依赖“明星基金经理”发展模式,公募基金面临着投研体系的转型升级。

2025年3月21日晚间,易方达基金发布四则高管变动公告,其中包括陈皓、萧楠卸任易方达基金副总经理,仍任基金经理的内容,两人均表示:“未来将更加专注于投资”。

5月16日晚间,易方达基金公告称,因工作调整,张坤不再担任副总经理级高级管理人员职务,将专注于投资管理工作,离任日期为5月15日。

易方达内部人士彼时向澎湃新闻记者表示,卸任后,张坤将继续坚守在基金经理岗位上,全身心投入到投资管理工作中,努力为持有人创造长期可持续回报。

9月27日,冯波因工作需要离任易方达研究精选、易方达竞争优势企业。至此,冯波旗下已无在管产品。不过,最新公告显示,冯波仍担任易方达基金副总经理级高级管理人员、权益投资决策委员会委员。

随着张清华的卸任,易方达基金旗下基金经理仅剩胡剑继续担任副总经理的职务。

据Wind数据,截至6月末,胡剑在管规模为703.17亿元,在管产品共6只,分别为易方达稳健收益、易方达裕惠回报、易方达岁丰添利、易方达恒盛3个月定开、易方达高等级信用债、易方达瑞财I。2025年7月17日,胡剑新接管了一只公募产品——易方达恒兴3个月定开,该基金6月末的规模为46.66亿元。

上述产品中,仅易方达稳健收益、易方达裕惠回报为胡剑独自管理的产品。从基金业绩情况来看,截至9月26日,易方达稳健收益的任职总回报率为176.32%,年化回报为7.77%;易方达裕惠回报的任职总回报率为186.66%,年化回报为9.35%。