未盈利企业也能IPO过会?原来是这样一个“小巨人”
来源: 紫牛新闻
2025-12-26 14:58:00
扬子晚报网12月26日讯(记者 范晓林 薄云峰 实习生 潘伊笑)12月25日,深交所上市委审议通过深圳大普微电子股份有限公司IPO申请,标志着创业板首家未盈利企业成功过会。
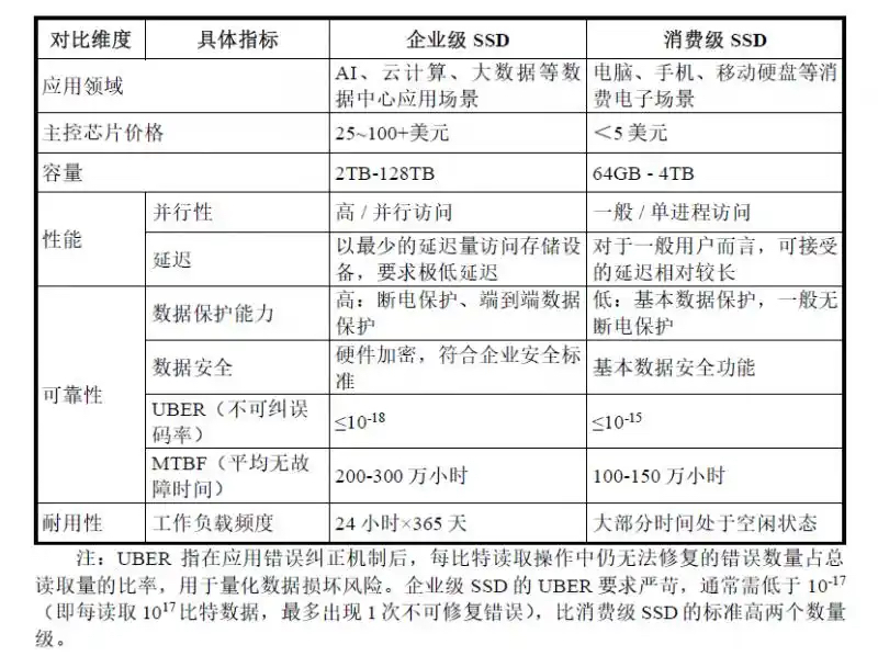
SSD(固态硬盘)是以固态电子存储芯片作为存储介质的硬盘。当前,人工智能存储需求加速企业级SSD市场增长,中国市场发展潜力尤为突出,但国产品牌市占率整体仍然较低。
大普微深度聚焦数据中心存储场景,是国内极少数具备数据中心企业级“主控芯片+固件算法+模组”全栈自研能力,并实现批量出货的半导体存储产品提供商。公司多款产品在顺序读写速度、随机读写速度、延迟等核心指标上已达国际先进水平,并已实现SCM SSD和可计算存储SSD等新形态产品的量产交付,是全球少数同时具备这些能力的厂商之一。
大普微是国家级专精特新重点“小巨人”企业,拥有156项发明专利,最近三年累计研发费用为7.37亿元,占累计营业收入的36.15%。
财务数据显示,2022年至2024年,大普微分别实现营业收入5.57亿元、5.19亿元、9.62亿元。2025年,公司预计实现营业收入21.58亿元,同比增长124%,预计最早将于2026年整体实现扭亏为盈。
业内人士表示,打造国产企业级SSD自主可控产业生态的需求日益强烈,是推动国内半导体产业发展的关键因素。
今年6月,创业板正式启用未盈利上市标准,支持优质未盈利创新企业上市,标准被“激活”以来,市场各方反响积极。6月27日,大普微作为深市首个未盈利企业首发上市申请获深交所受理。继大普微之后,12月19日,芯片制造企业粤芯半导体申报IPO获受理。
业内人士认为,相比传统企业,科技创新企业发展初期需要更长久的资本投入支持,拓宽优质未盈利创新企业融资渠道,提供高效直接融资平台,有助于破解早期研发资金瓶颈,激励其加大研发投入、强化技术攻关等。