首页 > 新闻中心 > 天下事

虚假宣传、以假充真!云南瑞丽7家珠宝翡翠直播商家被列“黑榜”

来源: 澎湃新闻

2025-10-30 11:26:00

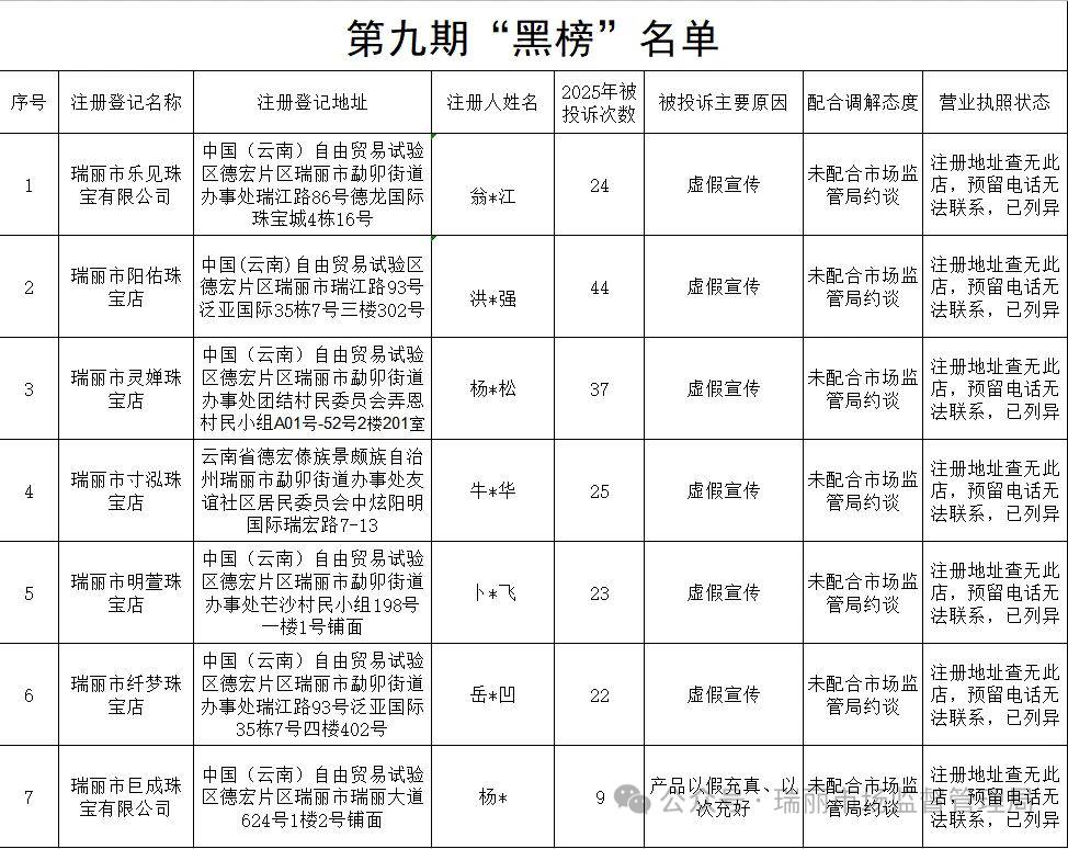
为加强珠宝翡翠直播乱象治理力度,有效规范珠宝翡翠直播行为,维护诚信经营秩序,切实保护消费者权益,近期,瑞丽市市场监督管理局对翡翠直播引发的消费投诉进行梳理,对被投诉次数较高的商家开展约谈提醒,并对部分未配合解决投诉态度恶劣或通过注册地址和联系电话无法取得联系的商家以“黑榜”形式进行公示。

瑞丽市市场监管局再次提醒广大消费者,购买珠宝翡翠产品、翡翠原石时,特别是通过直播小程序等网络线上平台进行交易时,务必谨慎,切忌在非正规平台进行交易,切记只在正规平台上和证照齐全的商家开展交易活动,并保存好交易过程中的音视频证据、聊天记录以及转账付款凭证等有效证据资料,如遇消费纠纷,方能有效维权。

瑞丽市市场监管局严正警告“黑榜”名单商家积极主动配合市场监督管理部门进行消费投诉调解处理工作。对于态度端正,积极改正,主动化解纠纷的“黑榜”名单商家,市场监管局将视情况从“黑榜”名单内移除。对于投诉频发、屡教不改的商家,市场监管局将依法从重处罚,情形恶劣的,依法吊销营业执照,涉嫌犯罪问题的,移交公安机关处理。

第九批“黑榜”名单附后:

记者 史凭