首页 > 新闻中心 > 社会

“女子买演唱会门票后外公突然去世遇退票难”,大麦:平台无权决定能否退票

来源: 紫牛新闻

2025-09-29 20:05:00

近日,“女子买演唱会门票后外公突然去世遇退票难”一事引发关注。

据媒体报道,消费者罗女士称,8月15日她以1300多元的单价,在大麦网购买了9月20日的演唱会门票。9月17日,罗女士的外公突然去世,到了9月20日演唱会开始前,她想起自己之前买过演唱会门票,就联系大麦网客服,请求退款。

罗女士称,自己根据大麦网客服的要求,在演出开始前提交了亲属关系证明和外公的死亡证明等,涉及5个家庭人员的多份材料。24日,客服回应罗女士称可退还票价80%部分,但罗女士以属不可抗力且耗精力要求全款。到了28日上午,大麦网的客服又电话告知她不能退票了。罗女士表示,外公的去世已让她和家人心情沉痛,她认为“大麦网一再刁难,极为不合理”,于是向媒体求助。

 客服向罗女士提出退票需要提交相关材料

28日,大麦网的相关工作人员告诉记者,平台客服首次接到用户电话后,第一时间与主办方沟通协商,经多次沟通后,主办方同意扣除20%手续费后退费,客户没有接受此方案。当晚,罗女士告诉记者,大麦网工作人员致电,已告知可以全额退款,并向她道歉。

此事迅速引发网友广泛讨论。部分网友表示,消费者正经历外公离世的悲痛,在此特殊情境下,平台却仍机械套用规则、拒绝全额退票,未能体现应有的人文关怀,做法不够人性化。也有网友提出不同看法,认为大麦网最初提出的退款80%方案具备合理性,毕竟罗女士是在演唱会开场当天才申请退票,此时距离演出时间过近,确实可能影响平台对余票的二次售卖,产生一定运营成本。

扬子晚报/紫牛新闻记者了解到,罗女士遇到的问题并非个例。在黑猫投诉平台上,记者以“亲人去世 大麦退票”等为关键词进行检索发现,截至目前,投诉已有数百条,大麦此前也曾多次被曝出,消费者因亲人病危、去世等申请退票遇到维权困境。

据媒体报道,消费者白先生称,2024年10月,他通过大麦购买了11月3日的演唱会门票,然而在演唱会前一日凌晨,白先生的奶奶不幸离世。白先生因此向大麦网申请退票,并按客服要求,提交了一系列材料,但大麦网客服却以演出票不适用《消费者权益保护法》中“7天无理由退货”规则等理由,拒绝了他的退票请求。

去年7月,也曾有媒体报道称,消费者邵女士通过大麦为父母买了两张演唱会门票,演出开始前几天邵女士的爷爷突然病危,邵女士向大麦提供了三次证明材料申请退票仍遭拒。

9月29日,扬子晚报/紫牛新闻记者以消费者身份就类似情况向大麦APP客服咨询。一客服人员回复称,“根据以往大麦帮助用户申请退票的经验来看,提供带有盖章的死亡/火化证明、关系证明等能够佐证退票原因的凭证即可”。

同时,该客服人员也表示,提供凭证后是否可以成功退票,大麦也无权决定,还是需要以最终反馈结果为准,“大麦作为售票平台,只能帮助消费者向相关方进行退票申请”。随后,记者进一步咨询退款金额问题,该客服表示需要提供演唱会项目名称等信息及订单凭证才能核实具体情况。

 客服回应称平台无权决定能否退票

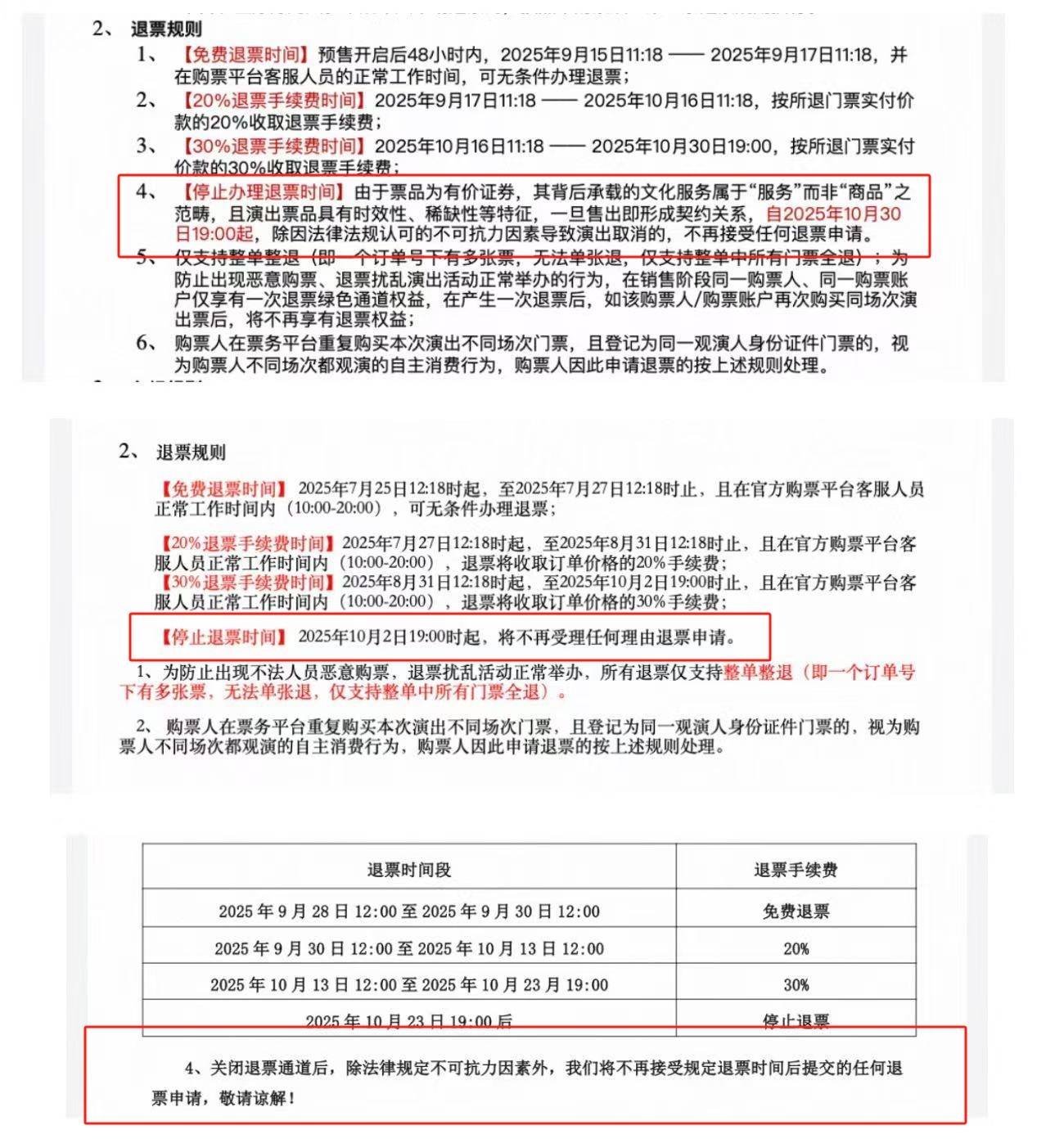
记者在大麦APP查询多个近日即将开售门票的演唱会发现,不同演唱会票务须知中,对于退票规则的说明多为阶梯退费:开票后的2到3天内可免费退票,后续则需要支付20%至30%的退票手续费,临近演出的1到2天内则不再接受任何理由的退票申请。

不过,记者注意到,有部分演出的退票规则中,提到“自某日某时起,除因法律法规认可的不可抗力因素导致演出取消的,不再接受任何退票申请”,而其他演出则并未在退票规则中提到关于“不可抗力因素”的问题。

 多场演唱会退票规则略有不同

那么,从法律角度来看,亲人病危、离世,是否能被认定为不可抗力因素?若条款未提及“不可抗力因素可退票”,在此类情况下,消费者能否要求退票?

据此前《法治日报》报道,中央财经大学法学院教授王叶刚解释称,演唱会门票合同属于服务类合同,不适用消费者权益保护法中“七天无理由退货”的规定。平台自行承诺的阶梯退费规则(如“距离演出3日前可退但需手续费”)具有约束力,但消费者要求全额退款,本质是主张解除合同。

“关键在于是否构成‘不可抗力’。根据民法典,不可抗力指‘不能预见、不能避免且不能克服的客观情况’。”王叶刚认为,像亲人离世这样的事件,对演唱会这类具有强烈情感因素的合同而言,可能导致当事人放松、愉悦的目的无法实现,应当认定为不可抗力。消费者有权依法解除合同并要求退款,平台不得通过格式条款排除此权利。

北京德和衡律师事务所高级权益合伙人、华北电力大学(北京)金融法学研究中心主任陈燕红表示:亲人离世从法律角度而言,通常可被认定为不可抗力因素。从不可预见方面,多数情况下,亲人何时离世难以提前预知;在不可避免上,死亡是自然生命历程的必然结果,一旦发生无法阻止;至于不可克服,亲人离世给家属带来的身心冲击巨大,使其在情感和精力上难以兼顾其他事务,尤其在处理丧葬等相关事宜时,客观上无法分身参与其他活动。

瀛和律师事务所律师赵妍则指出,民法典规定的不可抗力需满足“不可预见、不可避免、不可克服”三要件,通常指自然灾害、政府行为等具有社会性的客观事件。严格来说,“亲人身故”属于特定个体的家庭内部突发事件,不完全符合不可抗力的“普遍社会性”特征,但此类事件在人文情感层面具有强烈正当性。司法实践中,法院通常会基于公序良俗、人文道德乃至情势变更原则,支持消费者在此类情况下的退款诉求。

扬子晚报/紫牛新闻记者就相关问题咨询了浙江铁券律师事务所高级合伙人张永辉律师。张永辉律师认为,结合法律理论和相关资料中的司法观点来看,严格来说,亲人病危或离世通常不属于不可抗力,可能无法直接援引“不可抗力”的相关条款免责退票。不过,张永辉表示,根据《民法典》第496-498条和《消费者权益保护法》第26条,完全排除不可抗力免责的条款无效。若条款仅约定“临近演出不退票”且未明确排除不可抗力,则需结合合同目的和公平原则判断。司法实践中,可能认定该条款仍受《民法典》不可抗力规则的约束,消费者仍可主张免责退票。

见习记者 鲁玥

校对 胡妍璐