首页 > 新闻中心 > 江苏 > 无锡

最高3万元奖励!无锡市大学生优秀创业项目名单揭晓

来源: 无锡教育

2025-10-17 14:51:00

近日,无锡市教育局公布一批

无锡市大学生优秀创业项目

其中

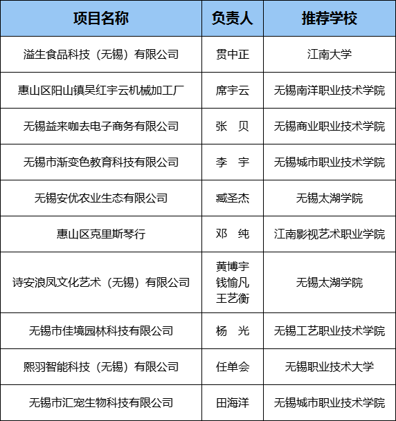
一等奖项目10个

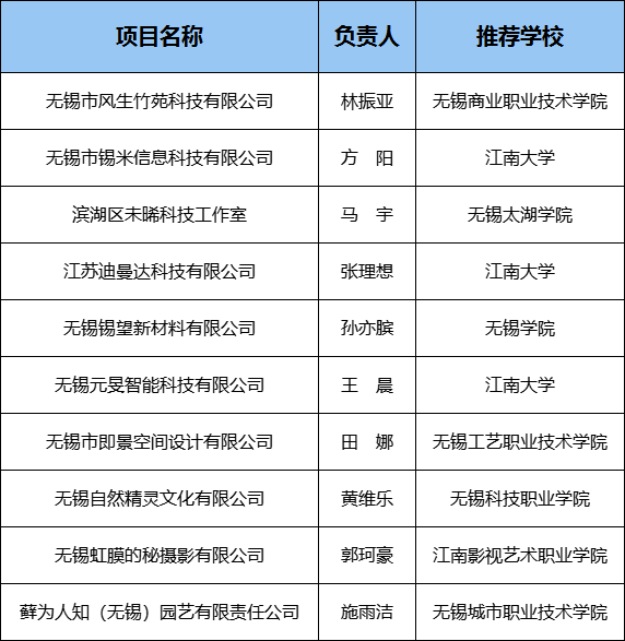
二等奖项目10个

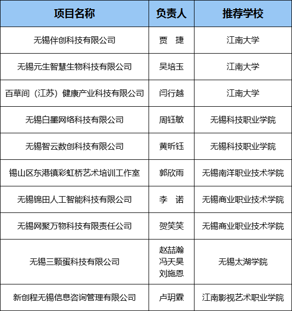
三等奖项目10个

这些项目彰显了无锡大学生

蓬勃的创新精神和扎实的创业能力

一、二、等奖将分别获得

3万元、2万元、1万元的资金奖励

一、二、三等奖项目将分别获得

3万元、2万元、1万元的资金奖励

一起来看名单

无锡市大学生优秀创业项目名单

一等奖

二等奖

三等奖


“无锡市大学生优秀创业项目”评选活动,旨在为贯彻落实国家关于鼓励大学生创新创业的要求和《促进在锡高校毕业生留锡就业若干措施》(锡教发〔2024〕13号),培养大学生创新创业能力,激发大学生创新创业热情,发掘并支持具有市场潜力的优秀创业项目。

市教育局希望在锡高校持续深化创新创业教育改革,完善创业指导服务体系,营造鼓励创新、支持创业的良好校园氛围,共同促进我市大学生创业工作迈上新台阶。

来源:无锡市教育局高等教育处