首页 > 新闻中心 > 江苏

通报!票据业务管理不到位,镇江光大银行及行长助理谈俊被罚40万元

来源: 紫牛新闻

2025-10-27 12:58:00

扬子晚报网10月27日讯(记者 万凌云) 因“票据业务管理不到位”,近日镇江金融监管分局对中国光大银行股份有限公司镇江分行及谈俊作出行政处罚,总计罚款40万元,并被公开通报。

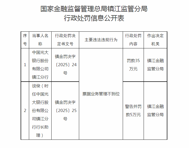
处罚信息

扬子晚报/紫牛新闻记者注意到,在最新的“国家金融监督管理总局镇江监管分局行政处罚信息公开表”中,中国光大银行股份有限公司镇江分行和谈俊(时任中国光大银行股份有限公司镇江分行行长助理)均因“票据业务管理不到位”,被行政处罚。

其中,镇金罚决字〔2025〕24号、中国光大银行股份有限公司镇江分行被罚款35万元;镇金罚决字〔2025〕25号 、谈俊(时任中国光大银行股份有限公司镇江分行行长助理)被“警告并罚款5万元”。