首页 > 新闻中心 > 江苏

降压通知!涉及徐州市中心区......

来源: 徐州发布

2025-10-24 16:36:00

徐州市今天晴转多云

东北风4级左右

气温6℃到17℃

降压通知!

徐州首创水务发布

最新计划降压通知

降压事由:

为保障水厂的正常安全运行,刘湾水厂计划对3号沉淀池进行清洗、维护和保养

降压时间:

10月26日23时一10月27日23时

降压范围:

预计会造成市中心区、市西区水压下降0.5~1.0米

友情提示:

①请降压区域内的用户做好储水准备,提前储存足够的生活用水,避免因缺水影响正常生活。

②管理好家中的用水设施,在家中无人监管时一定要关闭水龙头、阀门等开关,避免恢复供水后造成跑水,造成财产损失。

③在恢复正常用水后,将家中水龙头打开放水3到5分钟,尽量排净管道中的余水后再使用,如有水色异常,建议延长放水时间,待水色恢复正常后可以如常使用。

④降压期间,公司将密切关注施工进度,保证工程施工完毕立即开始供水。因降压停水给您用水带来不便,敬请谅解。

⑤如有其他用水需求可关注微信公众号【徐州首创水务服务号】,通过“掌上营业厅”进行咨询与办理业务。

⑥降压时间、范围如有变动,以【徐州首创水务服务号】“掌上营业厅”发布的信息为准。

3金1银,四次刷新赛会纪录!

10月19日,全国青少年游泳U系列总决赛在杭州奥体中心游泳馆落幕。作为全国青少年最高级别游泳赛事,本次比赛吸引2000余名选手参赛,徐州市体育专业运动队管理中心游泳队的杨堇然(15岁)、刘怡辰(13岁)“以小打大”,斩获3金1银,四次刷新赛会纪录。

左5 杨堇然

左4 刘怡辰

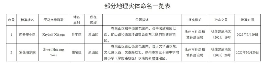
关于市区部分地理实体命名的公告

关于市区部分地理实体命名的公告

(2025第13号)

根据国务院《地名管理条例》有关规定,经市住房和城乡建设局批准对西云里小区、紫薇湖东院进行命名,报送市民政局备案,现予以公告。

徐州市民政局

2025年10月22日

恢复开行、增开列车来啦!

根据旅客出行需求

铁路部门恢复和增开了

部分旅客列车

赶快过来看看

有没有您需要的车次

部分列车恢复开行

统计截止日:10月22日

还有最新一波增开列车信息

赶快过来看看

有没有您需要的车次

增开列车

统计截止日:10月22日

《彭城七里100问》(少儿版)连载(55)

徐州市户部山古民居始建于明代,历经清至民国时期,现存建筑群由余家大院、翟家大院、郑家大院、刘家大院和权谨牌坊五个明清时期古院落组成,依山势错落分布,融合南北建筑风格。建筑采用“重梁起架”结构应对水患,脊饰含“插花云燕”等地方文化符号。

徐州老盐店里的盐,够做多少顿地锅鸡?

清末民国时期,徐州盐务管理处在户部山劳动巷13号设立售盐处,也就是今天俗称的“老盐店”。这里原有盐库、煮盐坊、盐务官员办公室以及武装护盐队的用房100余间。凡购盐者,不论整批还是零售,均须到“老盐店”交易。1949年新中国成立后,政府调整盐政,“老盐店”失去作用,遂用作民房。以400平方米、3米高的西库房测算,粗海盐≈1.2 吨/m³,大概可存盐1440吨,折合2880000斤,再考虑受潮板结、鼠啃、偷漏,实际可用盐按80%计算,那就是230400斤。如果一锅地锅鸡需要80克左右的盐,这么一屋子的盐大概可以炖出16384000锅地锅鸡。

再周全的完美计划,也抵不过“现在就干”的执行力。行动起来,拥抱自己想要的生活吧。

来源 | 上海铁路12306 徐州首创水务 徐州体育 徐州市民政局