首页 > 新闻中心 > 江苏

刚刚,徐州人收到一条短信

来源: 徐州发布

2025-10-13 15:12:00

今天

徐州人的手机

收到一条短信

↓↓↓

今天是第36个国际减灾日

主题为

“投资韧性建设,提升防灾减灾能力”

近年来

我国极端天气事件多发频发

台风、暴雨洪涝、地质灾害、地震等

严重威胁人民群众生命财产安全

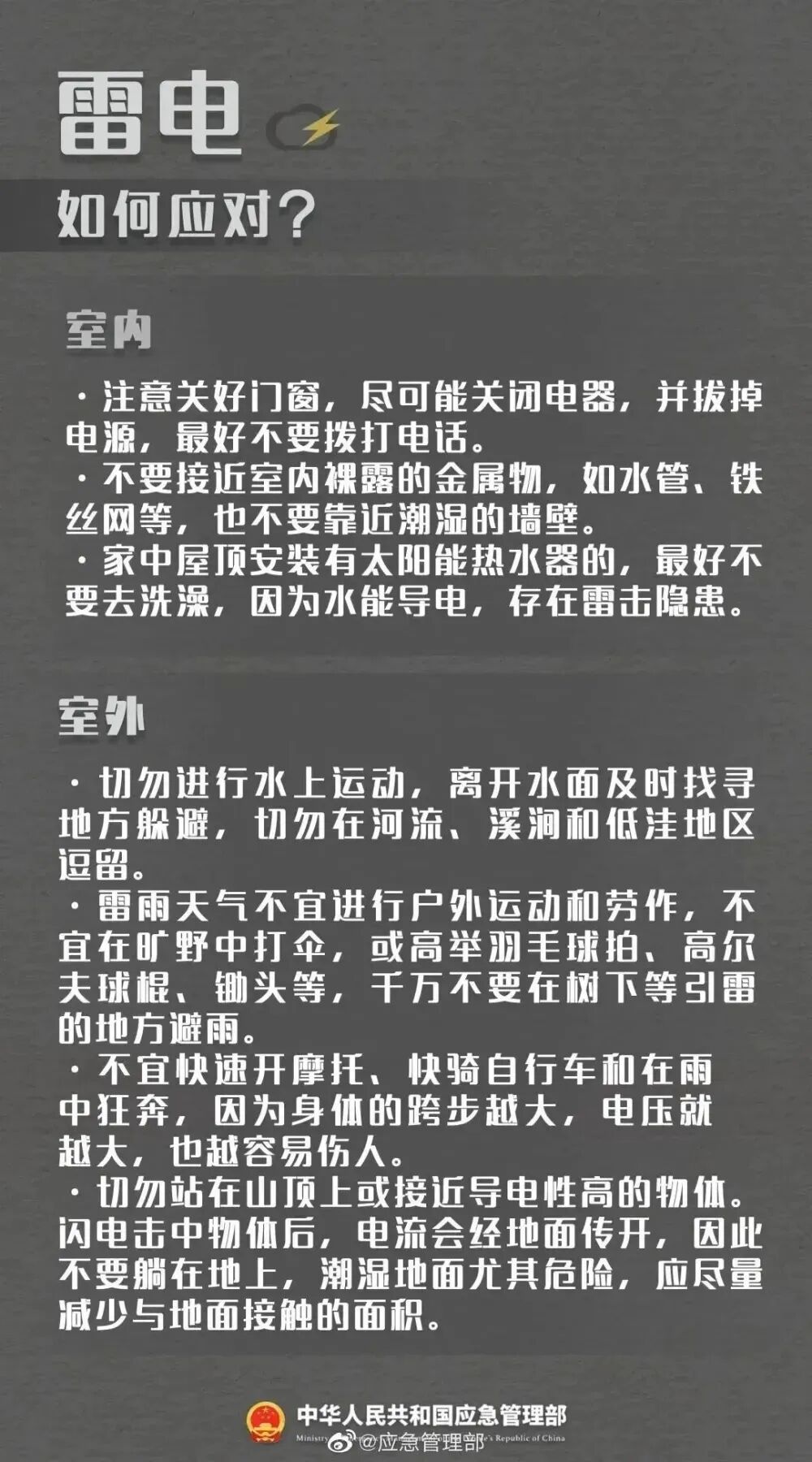
遇到灾害

你该怎么办?

这些防灾减灾知识

一起学起来

灾害或许是小概率事件

但防灾减灾却是我们每一天

都应备好的“必修课”

这关乎每个人的生命安全

也连接着千家万户的幸福

让我们一起学习

将安全技能握在手中

共同筑牢安全防线!

来源 | 中华人民共和国应急管理部 江苏国防动员 江苏消防等