首页 > 新闻中心 > 江苏

多项行为违规,镇江一家银行被罚!

来源: 金山网

2025-10-12 15:17:00

近日

浙商银行股份有限公司镇江分行

(下称 “浙商银行镇江分行”)

因存在贷前调查不尽职、

办理无真实贸易背景信用证业务等

违法违规行为

被镇江金融监管分局依法

处以80万元罚款

两名时任相关负责人

同步受到警告及罚款处罚

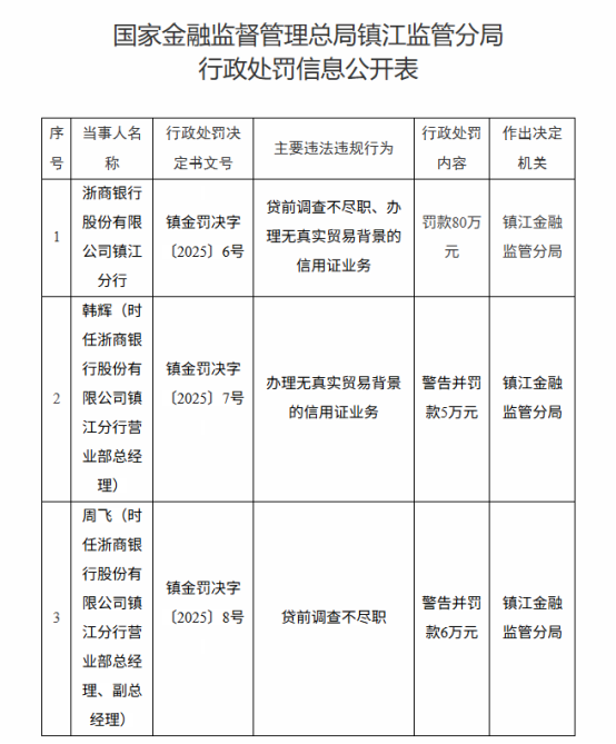
据国家金融监督管理总局官网最新发布的行政处罚信息公开表显示,此次处罚针对浙商银行镇江分行多项违法违规事实:一是贷前调查不尽职;二是办理无真实贸易背景的信用证业务。基于上述违规行为,镇江金融监管分局对该浙商银行镇江分行作出罚款80万元的行政处罚决定。

与此同时,两名时任浙商银行镇江分行营业部负责人也因涉上述违法违规行为被追责。其中,时任浙商银行镇江分行营业部总经理韩辉,被给予警告处分并罚款5万元;时任浙商银行镇江分行营业部总经理、副总经理周飞,被给予警告处分并罚款6万元。

来源:今日镇江(施凯)

作为银行员工

更要守住底线、不碰红线

觉得对的点赞