首页 > 新闻中心 > 财汇

套现238亿元!江苏富豪完成宁德时代1.27%股份减持

来源: 紫牛新闻

2026-04-25 12:55:00

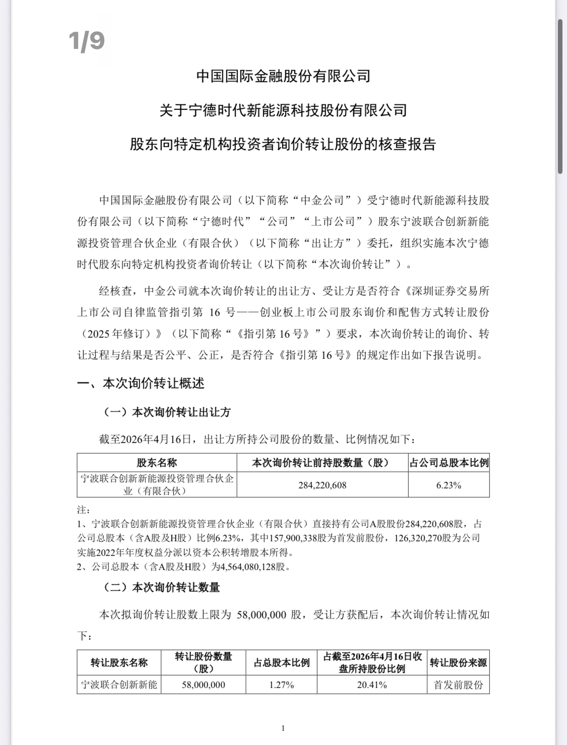
扬子晚报网4月25日讯(记者 范晓林 薄云峰 实习生 陈楷奇)历经一周时间,江苏富豪裴振华名下公司完成了对宁德时代5800万股股份的减持,套现约238亿元。

宁德公司公告。

4月23日晚间,宁德时代发布公告称,公司持股5%以上股东宁波联合创新新能源投资管理合伙企业(有限合伙)(以下简称“宁波联合创新”)通过询价转让方式减持公司股份5800万股,占公司总股本的1.27%,转让价格为410.34元/股,交易金额237.997亿元。

本次权益变动后,宁波联合创新持有宁德时代的股份比例由6.23%下降至4.96%。截至该公告披露之日,上述询价转让已实施完毕。

宁德时代曾在4月17日发布公告称,持股6.23%的股东宁波联合创新拟通过询价转让方式出让5800万股,占总股本的1.27%。原因为自身资金需求。按照当时的持股比例,宁波联合创新为其第四大股东。

询价转让是A股科创板与创业板特有的一种股份减持制度,指上市公司首发前的股东通过向符合条件的特定机构投资者进行非公开询价,以协议方式转让其持有的股份。其核心目的是为早期股东提供退出渠道,通过引入公募基金、私募基金等长期机构投资者接盘,减少大规模减持对二级市场股价的直接冲击,优化上市公司投资者结构,实现早期投资人与长期投资者的接力。

宁波联合创新成立于2015年8月20日,出资额超过1亿元,经营范围包括新能源产业的投资管理、投资咨询等。裴振华为该公司的最终受益人,持股比例为79.9075%。天眼查APP显示,该公司于2015年10月20日参股了宁德时代。

裴振华还是锂电材料企业天华新能的董事长和实控人之一。该公司成立于1997年,2014年在深圳证券交易所上市,主业包括新能源锂电池材料、防静电超净技术、医疗器械三大领域。宁德时代是天华新能的第二大股东,持股比例为13.54%。

裴振华出生于1959年,江苏宜兴人。天华新能2025年年度报告显示,他曾就职于江苏省纺织研究所,先后在针织研究室、新产品经营部工作。1997年11月创办苏州天华新能源科技股份有限公司,1997年11月至2018年4月任公司董事长兼总裁,2018年4月至今任公司董事长。