首页 > 新闻中心 > 体育

陈光标晒捐赠协议回应千万善款用途 李亚鹏直播感谢支持

来源: 紫牛新闻

2026-04-10 15:05:00

4月9日晚,针对陈光标向北京嫣然天使儿童医院捐赠1000万元引发的善款用途疑问,嫣然天使基金发起人李亚鹏通过直播作出公开回应,证实善款已真金白银到账且未限定用途;在此之前,陈光标也通过社交平台晒出捐赠相关文件并声明,明确善款可灵活用于医院运营与患儿救治,澄清转账备注并非使用限制。

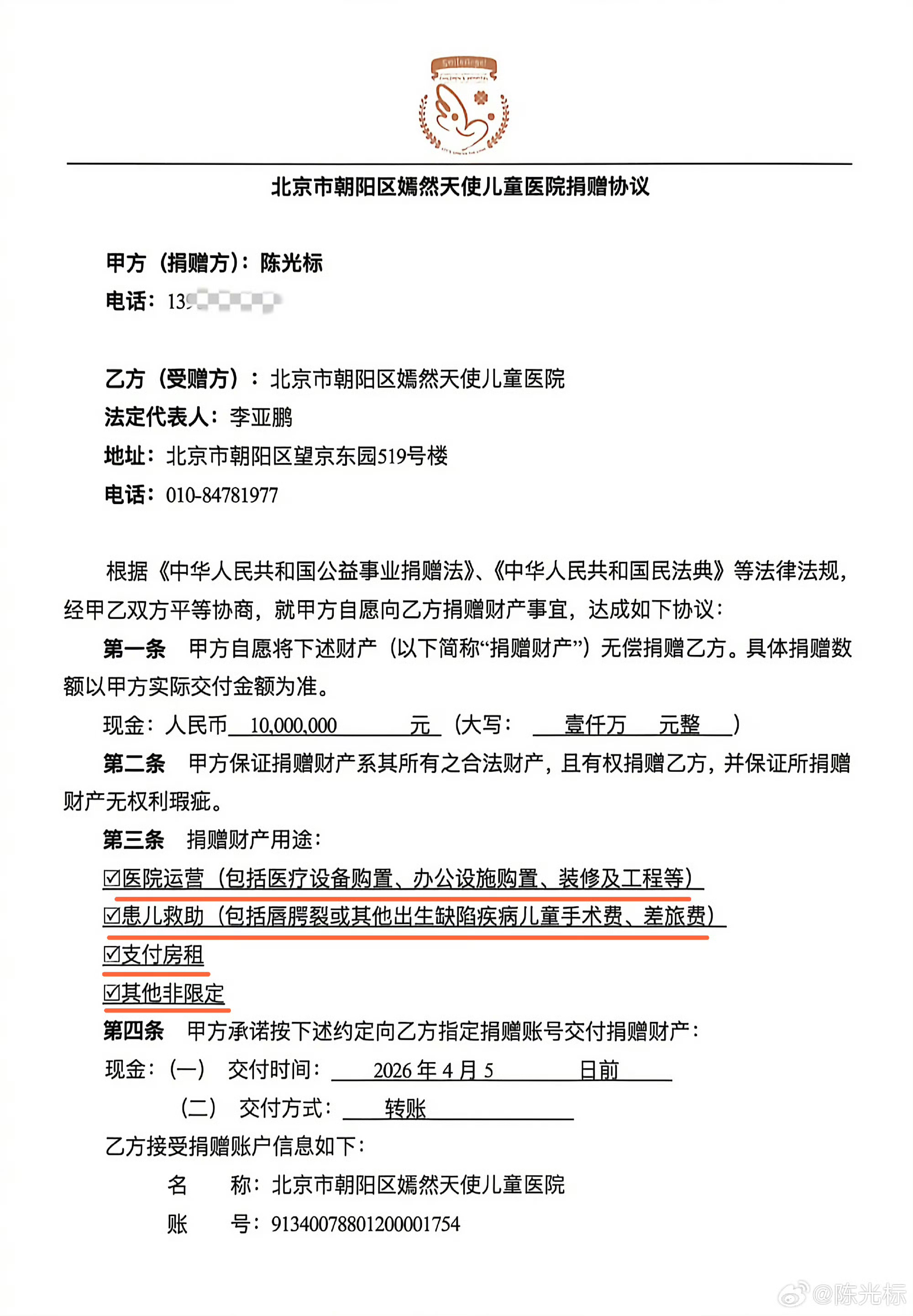
陈光标社交媒体晒出捐赠协议等相关文件。

4月9日傍晚,李亚鹏在个人社交媒体直播中明确表示:“标哥的钱是真金白银捐了1000万元,已经到账了,而且没有限定用途,网上存在一些误传,非常感恩标哥对儿童医院的全力支持”。

此次舆论争议,源于4月5日陈光标完成捐款转账时,银行凭证备注栏标注“用于嫣然天使医院建设”。该备注被细心网友发现后,引发广泛疑问:善款是否仅能用于医院基建,而不能用于支付房租、补贴唇腭裂患儿手术费等紧急开支,相关质疑持续发酵。

针对外界误解,陈光标于4月9日正式回应,并晒出捐赠协议、捐赠票据等相关文件,以官方文件澄清事实。他明确表示:“我跟亚鹏说得非常清楚,这笔钱可以买设备,可以建房子,可以修病房,可以作为房租,也可以直接补贴掉手术费。只要切实帮助嫣然的生存和发展,怎么有效怎么用”。

他进一步强调,自己不追求留名,不求医院在墙上挂名,只希望手术室能多开展救治,让更多患儿尽早接受手术;善款具体用途交由医院按实际需求统筹安排,不做硬性指定,“慈善不是控制,因为我无条件地信任他们”。

据了解,此次1000万元捐赠,源自此前陈光标拟向张雪机车创始人张雪赠予价值1300万元劳斯莱斯幻影、张雪表态将车辆八折转售并全额捐赠嫣然天使基金的公益约定。后续陈光标发视频称因张雪未及时提车,尊重其公益意愿,以直接捐赠1000万的形式落地至北京嫣然天使儿童医院,4月7日,医院已官方发布感谢证书,确认收到该笔善款。

扬子晚报/紫牛新闻记者/制作 黄娴

校对 吉启雷